Check the Configuration API reference here.
Configure yours and your merchant's subscriptions.
Merchant administrators of an organization can start by provisioning a child organization, merchants, stores, and devices. To proceed with a service activation, the merchant administrator must configure all activation parameters and the details that are required for each service respectively.
Once received, the service provider sends back the service provider-specific parameters; or activation parameters back to PPaaS; which completes the service activation process. The merchant administrator of an organization can now set service configurations within PPaaS.
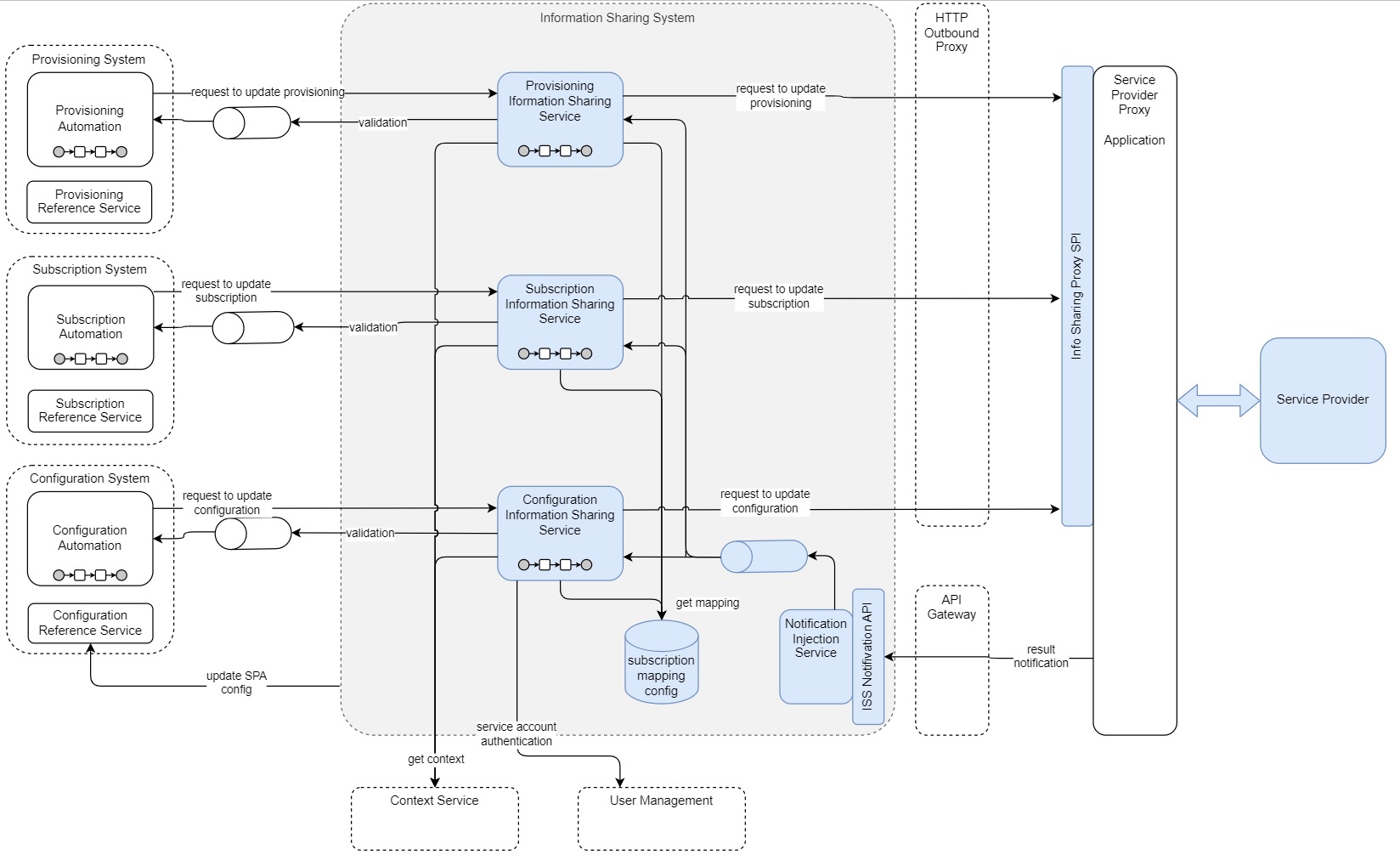
PPaaS provides configuration for each of its services. These configurations can be set up for an organization, for merchants, their stores, and devices.
PPaaS configuration API can be used to:
Configure the services of subscribed packages
Configure activated services for each merchant
Configure activated services for each store
Configure activated services for each device
Getting started with configuration
The PPaaS configuration API, offers you the capacity to configure for each service parameter at multiple levels: your organization level, the merchant level, the store level, and the device level. Each service and its parameters can be both activated or deactivated.

Configure your services
Get the current configuration of your services
Update the configuration of your services
Configure services for your merchant
Get the current configuration of your merchant services
Update the configuration of your merchant services
Configure services for your merchant store
Get the configuration for the merchant store level
Update the configuration for the merchant store level
Configure services for your merchant's device
Get the configuration for the merchant's logical device
Update the configuration for the merchant's logical device
Examples of services configuration
For example, to configure your Card Payment service, refer to the parameters in the card payments page.